2025/11/09周末舆情热度(附:图解各热点题材概念)
⚠️ 风险提示:本站内容来源于互联网,不代表平台观点,请独立判断和决策,市场有风险,据此操作风险自担。
① 算力/太空算力核心逻辑:蚂蚁集团已部署万卡规模国产算力集群,训练与推理性能媲美国际水平;谷歌、英伟达开始布局太空算力,SpaceX计划在太空中建设数据中心,算力基础设施向空天地一体化演进。核心企业:武汉凡谷、蜂助手、利和兴、国脉科技、硕贝德、南凌科技、寒武纪、龙芯中科(算力);四川金顶、华力创通、乾照光电、上海港湾、烽火通信、中国卫通、普天科技、软通动力(太空算力)。② 机器人核心逻辑:华为终 ...
① 算力/太空算力
- 核心逻辑:蚂蚁集团已部署万卡规模国产算力集群,训练与推理性能媲美国际水平;谷歌、英伟达开始布局太空算力,SpaceX计划在太空中建设数据中心,算力基础设施向空天地一体化演进。
- 核心企业:武汉凡谷、蜂助手、利和兴、国脉科技、硕贝德、南凌科技、寒武纪、龙芯中科(算力);四川金顶、华力创通、乾照光电、上海港湾、烽火通信、中国卫通、普天科技、软通动力(太空算力)。
② 机器人
- 核心逻辑:华为终端BG首席科学家称华为非常适合发展具身智能;小鹏发布新一代人形机器人IRON并完成动态演示,计划于2026年底实现规模化量产,推动机器人产业化进程加速。
- 核心企业:利和兴、银之杰、摩恩电气、方正电机、正泰电器、上海沪工、四川金顶、中威电子、奥联电子、三花智控。
③ 6G通信
- 核心逻辑:2025年6G发展大会将于11月13–14日在北京举办,为6G标准化与产业化提供指引;关键技术实现突破,无线信号定位精度提升10倍,实现万亿分之一秒级精准连接。
- 核心企业:武汉凡谷、蜂助手、利和兴、国脉科技、硕贝德、银之杰、烽火通信、三维通信、中兴通讯。
④ AI电力
- 核心逻辑:受数据中心AIDC资本开支大幅增长推动,北美大型燃气轮机订单已排至2030年,电力设备需求持续旺盛。
- 核心企业:新特电气、泰永长征、摩恩电气、万润新能、中能电气、良信股份、天际股份、丰元股份。
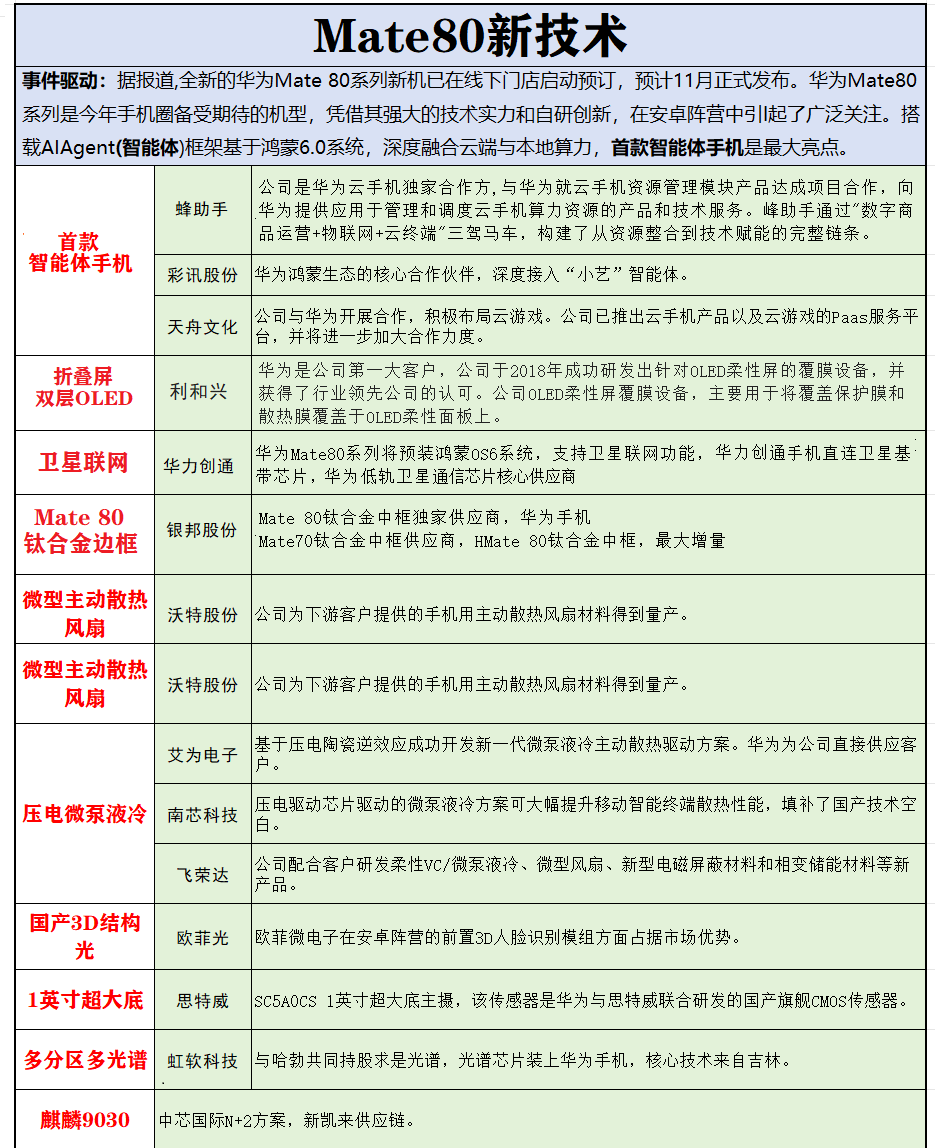
⑤ 华为链/Mate 80
- 核心逻辑:华为将于11月14–15日举办操作系统大会并发布openEuler AI新版本;Mate 80系列本月发布,全球首发麒麟9030芯片,产业链关注度提升。
- 核心企业:蜂助手、国脉科技、利和兴、南凌科技、欧菲光、润和软件、拓维信息。
⑥ 区域政策(海南/两岸/两江新区)
- 核心逻辑:海南自贸港将于12月18日正式封关;重庆调整区划设立两江新区;福建出台AI算力购买补助政策,区域发展与产业扶持政策密集落地。
- 核心企业:合富中国、国脉科技、平潭发展、南凌科技、海南发展、重庆建工、渝开发。
⑦ AI医疗
- 核心逻辑:蚂蚁集团升级组织架构,将医疗健康列为战略支柱业务;海南出台政策支持高端医疗器械与数字疗法产业发展,AI与医疗融合提速。
- 核心企业:合富中国、国脉科技、创业慧康、以岭药业、福瑞股份、海南海药、九安医疗。









🏷️ 周末舆情
❤️🔥 喜欢: 1512
风险提示:本平台信息来源于大数据及网络,包括AI及网友发布,内容不完全属实。仅供学习研究,不构成投资依据,请投资者注意风险,据此交易盈亏自负。
相关舆情
-
市场概述美股在芯片股与银行股带动下反弹,三大股指结束两连跌。台积电财报超预期且资本开支计划强劲,提振芯片股情绪,芯片指数收涨近2%,台积电美股涨超4%创历史新高,英伟达涨超2%。银行股强势回暖,高盛、摩根士丹利财报亮眼,分别涨4.6%和近6%。美债收益率在失业 ...📅 2026-01-16 08:44:08 🔥 1,280 ❤️🔥 喜欢: 618 🏷️ 早报
-
市场概述美股核心CPI通胀放缓未能提振市场,三大股指盘中转跌,标普500和道指从纪录高位回落。银行股拖累大盘,金融板块跌近2%,摩根大通跌超4%,Visa跌超4%。科技股表现分化,谷歌涨超1%、连续四日创历史新高,芯片股走强,AMD涨超6%,英特尔涨超7%。美 ...📅 2026-01-14 08:51:04 🔥 1,377 ❤️🔥 喜欢: 676 🏷️ 早报
-
市场概述美股在非农数据后延续涨势,标普500指数再创历史新高,科技股领涨;A股放量上攻,沪指站上4100点。地缘紧张局势助推避险资产,黄金重回4500美元,原油连续上涨。国内政策聚焦产业升级与科技自立,AI、商业航天等新质生产力板块持续活跃。要闻中美科技与地缘 ...📅 2026-01-12 08:55:38 🔥 1,368 ❤️🔥 喜欢: 674 🏷️ 早报
最新发布优选案例
-
🔥102热度趋势策略突破期
-
🔥100热度主力锁仓 试盘洗盘突破期
-
🔥100热度洗盘3C 试盘承接洗盘期
-
🔥102热度主力锁仓 趋势策略试盘期
-
🔥102热度主力锁仓 趋势策略突破期
-
🔥104热度主力锁仓 趋势策略突破期
-
🔥104热度主力锁仓 趋势策略试盘期
-
🔥108热度主力锁仓 波段策略趋势锁仓
-
🔥108热度主力锁仓 波段策略趋势锁仓
-
🔥122热度波段策略 趋势策略突破期
-
🔥124热度波段策略 趋势策略建仓期
-
🔥124热度主力锁仓 波段策略试盘期
-
🔥126热度趋势策略突破期
-
🔥124热度主力锁仓 试盘承接试盘期
-
乐*** V🔥122热度波段策略突破期
评论