DeepSeek模型升级加速,国产算力产业链协同加速,A股投资新机遇浮现
⚠️ 风险提示:本站内容来源于互联网,不代表平台观点,请独立判断和决策,市场有风险,据此操作风险自担。
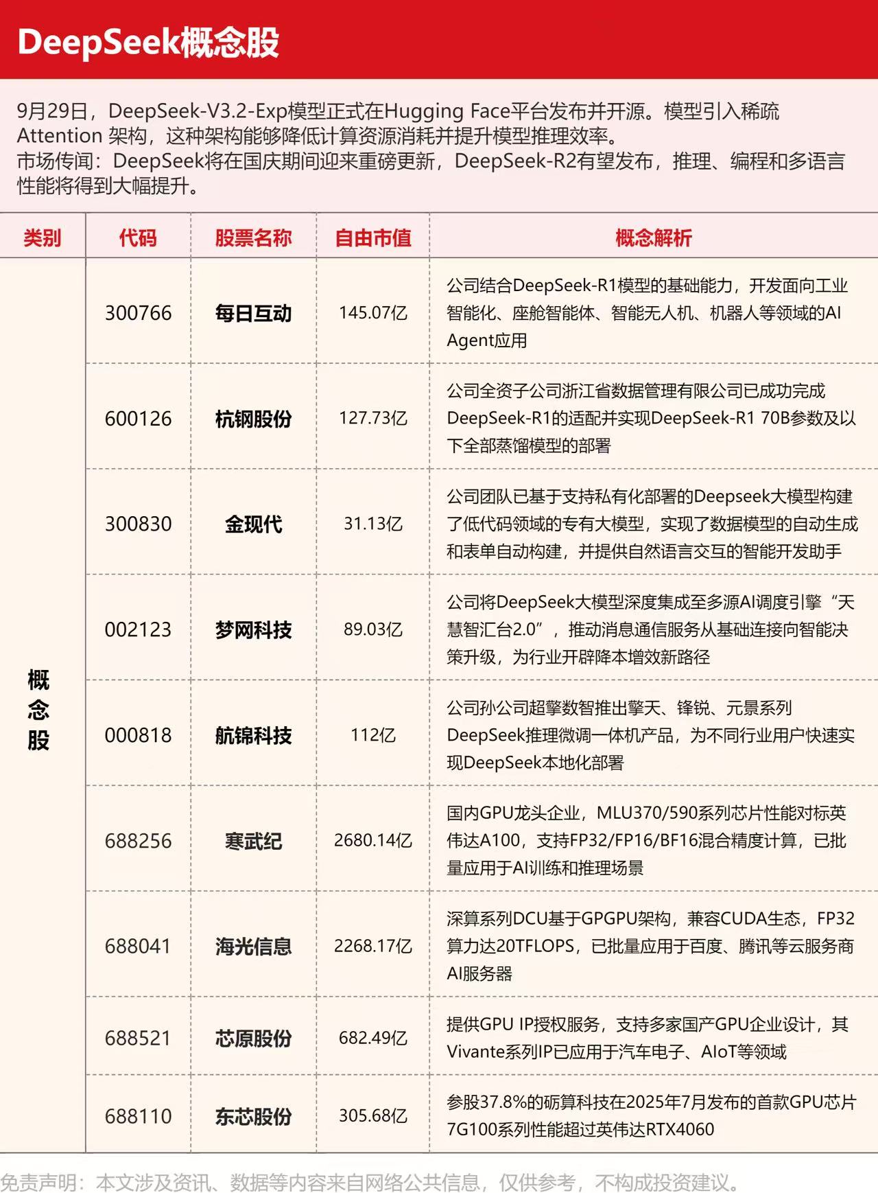
DeepSeek发布V3.2-Exp模型实现长文本效率跃升并大幅降价,与寒武纪、昇腾等国产算力平台完成深度适配,标志着AI大模型应用与国产算力产业链进入协同加速新阶段。一、关键催化事件与逻辑链条1. 核心驱动力:模型技术突破与商业化加速催化事件:2025年9月29日,DeepSeek正式推出V3.2-Exp模型。逻辑:引入DSA稀疏注意力机制,在保证质量前提下大幅提升长文本处理效 ...
DeepSeek发布V3.2-Exp模型实现长文本效率跃升并大幅降价,与寒武纪、昇腾等国产算力平台完成深度适配,标志着AI大模型应用与国产算力产业链进入协同加速新阶段。
一、关键催化事件与逻辑链条
1. 核心驱动力:模型技术突破与商业化加速
- 催化事件:2025年9月29日,DeepSeek正式推出V3.2-Exp模型。
- 逻辑:引入DSA稀疏注意力机制,在保证质量前提下大幅提升长文本处理效率,同时API价格下调超50%并全面开源,显著降低应用门槛,推动AI应用生态繁荣。
2. 产业协同信号:国产算力软硬件适配完成
- 催化事件:寒武纪第一时间完成适配并开源vLLM-MLU推理引擎;昇腾同步完成BF16模型部署,实现低延迟推理。
- 逻辑:国产算力硬件平台与领先大模型实现深度优化与协同迭代,证明了国产AI生态的成熟度与可行性,为大规模商业化应用奠定基础。
- 逻辑:模型进步与硬件适配形成正向循环,强化了资本市场对国产算力全产业链发展前景的信心。
二、本轮核心特征
- 发展模式不同:从过去的“单点模型突破”转向 “模型-硬件-应用”全栈协同发展的生态竞争。
- 成本趋势不同:在追求性能提升的同时,通过技术革新和开源策略大幅降低使用成本,加速产业化渗透。
三、观点、展望与A股相关公司
- 趋势判断:AI大模型的迭代升级将持续拉动从芯片、服务器到光模块、散热等全链条的国产算力硬件需求。
- 投资逻辑:聚焦模型进步与降本增效背景下,核心受益的国产算力硬件龙头及产业链关键环节。
- A股相关上市公司:
- 国产算力芯片:寒武纪、海光信息、景嘉微
- 服务器/集成:工业富联、中科曙光、紫光股份
- 光模块/光芯片:中际旭创、新易盛、天孚通信、源杰科技
- 散热:高澜股份、英维克、中石科技
- 连接器:中航光电、鼎通科技
- IP与芯片定制:芯原股份
- 交换芯片与通信:盛科通信、星网锐捷
- 存储配套:兆易创新、江波龙、佰维存储
- 功率半导体:斯达半导、东微半导
- PCB:沪电股份、深南电路
总结:DeepSeek模型升级是催化剂,其与国产算力的深度融合验证了AI国产化路径的可行性,当前正处于国产算力产业链需求加速放量的前夜。
🏷️ 人工智能, 算力芯片, 半导体
❤️🔥 喜欢: 1032
风险提示:本平台信息来源于大数据及网络,包括AI及网友发布,内容不完全属实。仅供学习研究,不构成投资依据,请投资者注意风险,据此交易盈亏自负。
相关赛道
-
锂电行业现状及投资机会分析(含相关公司详解)一、行业核心现状:旺季开启,需求、排产双景气当前锂电行业进入关键景气周期,3月排产旺季如期而至,叠加储能、电动车需求的双重支撑,行业整体呈现“量价齐升、盈利修复”的良好态势,具体核心要点如下:排产表现:3月行业排产创 ...📅 2026-03-12 00:21:28 🔥 1,288 ❤️🔥 喜欢: 618 🏷️ 锂电池
-
Micro LED 正从“显示技术”向“算力+显示”双轮驱动演进,其核心逻辑在于“降本增效”。在算力场景,它通过 CPO 共封装技术解决 AI 数据中心“能耗墙”问题;在 AR 场景,它通过高亮度特性解决户外可视性难题。随着微软、Meta、台积电等巨头的深度介 ...📅 2026-03-12 00:18:24 🔥 1,294 ❤️🔥 喜欢: 618 🏷️ MicroLED
-
锂电材料板块“供需紧平衡”与“盈利修复”的投资逻辑得到了市场的有力验证。当前板块正处于“价格高位震荡”与“业绩兑现”的关键节点,你筛选出的低估值龙头公司具备极强的业绩弹性。一、 核心逻辑验证:供需紧平衡下的价格博弈你提到的“供需紧平衡”逻辑在2026年3月的市 ...📅 2026-03-12 00:15:17 🔥 1,295 ❤️🔥 喜欢: 620 🏷️ 锂电池
最新发布优选
-
🔥102热度试盘承接建仓期
-
🔥100热度回马枪 试盘承接建仓期
-
🔥108热度主力锁仓 波段策略突破期
-
🔥108热度主力锁仓 趋势策略突破期
-
🔥108热度主力锁仓 波段策略突破期
-
🔥108热度主力锁仓 波段策略突破期
-
🔥108热度洗盘2C 试盘承接突破期
-
🔥108热度回马枪 试盘洗盘试盘期
-
🔥124热度主力锁仓 趋势策略趋势锁仓
-
🔥124热度主力锁仓 趋势策略试盘期
-
🔥126热度回马枪短线建仓
-
🔥122热度主力锁仓 波段策略控盘期
-
🔥130热度波段策略 趋势策略突破期
-
🔥128热度洗盘3C 主力锁仓控盘期
-
🔥124热度波段策略 趋势策略拉升期
