2026/02/01周末舆情热度(附:图解各热点题材概念)
⚠️ 风险提示:本站内容来源于互联网,不代表平台观点,请独立判断和决策,市场有风险,据此操作风险自担。
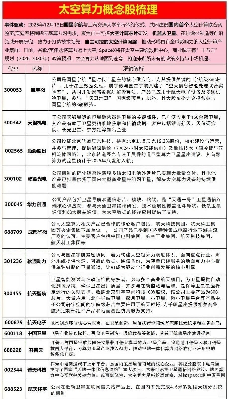
① 商业航天核心逻辑:“十五五”规划将谋划推动太空旅游、太空数智基础设施、太空资源开发等新领域发展,为产业开辟长期增长空间;SpaceX发布空间态势感知系统,预计配备海量星敏感器,标志低轨星座进入精细化运营阶段。核心企业:天银机电、航宇微、信维通信、顺灏股份、昊志机电、长江通信。② 泛AI核心逻辑:腾讯元宝于2月1日启动新春活动,豪掷10亿元现金红包,旨在通过春节流量培养用户习惯,开启大厂AI ...
① 商业航天
- 核心逻辑:“十五五”规划将谋划推动太空旅游、太空数智基础设施、太空资源开发等新领域发展,为产业开辟长期增长空间;SpaceX发布空间态势感知系统,预计配备海量星敏感器,标志低轨星座进入精细化运营阶段。
- 核心企业:天银机电、航宇微、信维通信、顺灏股份、昊志机电、长江通信。
② 泛AI
- 核心逻辑:腾讯元宝于2月1日启动新春活动,豪掷10亿元现金红包,旨在通过春节流量培养用户习惯,开启大厂AI应用“流量大战”;AI与消费场景结合持续深化。
- 核心企业:汉得信息、蓝色光标、航宇微、昊志机电、引力传媒、网宿科技、东信和平。
③ 机器人
- 核心逻辑:追觅科技、银河通用、魔法原子机器人等成为总台《2026年春节联欢晚会》战略合作伙伴,将获得顶级曝光;理想汽车调整战略,明确押注“人形机器人”赛道,产业资本与商业化进程共振。
- 核心企业:昊志机电、航宇微、汉得信息、天奇股份、锐新科技、卡倍亿。
④ 算力
- 核心逻辑:全球AI算力建设爆发,北京经济技术开发区明确推进“设计-制造-封测-算力”等存算一体化协同发展;SpaceX申请部署百万颗卫星打造“太空数据中心”,探索天地一体化算力新范式。
- 核心企业:航宇微、城地香江、利通电子、东材科技、科创新源。
⑤ SpX概念/恒星敏感器
- 核心逻辑:SpaceX发布的空间态势感知系统或将配备近3万个恒星敏感器。随着全球巨型星座进入规模化部署与在轨管理阶段,恒星敏感器成为商业航天供应链中确定性高、需求明确的增量市场。
- 核心企业:天银机电、信维通信、通宇通讯、中科星图、久之洋。








🏷️ 周末舆情
❤️🔥 喜欢: 1100
风险提示:本平台信息来源于大数据及网络,包括AI及网友发布,内容不完全属实。仅供学习研究,不构成投资依据,请投资者注意风险,据此交易盈亏自负。
相关舆情
-
2026年4月13日 周一舆情热度复盘今日市场情绪高涨,资金主要围绕“AI算力硬件”与“锂电资源”两大核心主线展开。你梳理的这六大方向逻辑清晰,且均有明确的事件驱动,以下是基于市场公开信息的深度拆解与验证:1. 算力/液冷:供给瓶颈与散热刚需核心逻辑:摩根士丹 ...📅 2026-04-13 19:59:13 🔥 1,902 ❤️🔥 喜欢: 1002 🏷️ 盘面信息
-
美伊谈判三大症结曝光,分歧集中于霍尔木兹海峡控制权、浓缩铀及资金解冻据美国《纽约时报》4月12日援引两名知情伊朗官员的报道,当前美伊谈判存在三个主要症结,包括霍尔木兹海峡重新开放、浓缩铀问题以及伊朗海外资产解冻。关键争议点详述:1. 霍尔木兹海峡控制权美方要求 ...📅 2026-04-12 20:01:49 🔥 1,508 ❤️🔥 喜欢: 758 🏷️ 政策信息
-
财经要闻简报 2026年4月12日一、宏观与政策1. 两岸关系中共中央台办发布十项促进两岸交流合作政策措施,涵盖建立国共两党常态化沟通机制、推动全面恢复两岸空中客运直航、支持福建沿海与金门马祖“四通” 等内容。2. 经济与外交李强主持召开经济形势专家和企业 ...📅 2026-04-12 20:01:05 🔥 1,607 ❤️🔥 喜欢: 820 🏷️ 盘面信息
最新发布优选
-
🔥104热度主力锁仓 趋势策略拉升期
-
🔥104热度主力锁仓 趋势策略突破期
-
🔥112热度波段策略 试盘洗盘试盘期
-
🔥116热度波段策略 试盘洗盘试盘期
-
🔥114热度波段策略 试盘洗盘试盘期
-
🔥116热度波段策略 试盘洗盘试盘期
-
🔥120热度主力锁仓 波段策略突破期
-
🔥120热度主力锁仓 波段策略拉升期
-
🔥120热度洗盘3C 试盘洗盘突破期
-
🔥120热度洗盘2C 试盘洗盘试盘期
-
🔥122热度主力锁仓 试盘承接试盘期
-
🔥120热度主力锁仓 试盘洗盘试盘期
-
🔥120热度波段策略 趋势策略建仓期
-
🔥120热度SN+Y战法 主力锁仓拉升期
-
🔥122热度主力锁仓 波段策略突破期